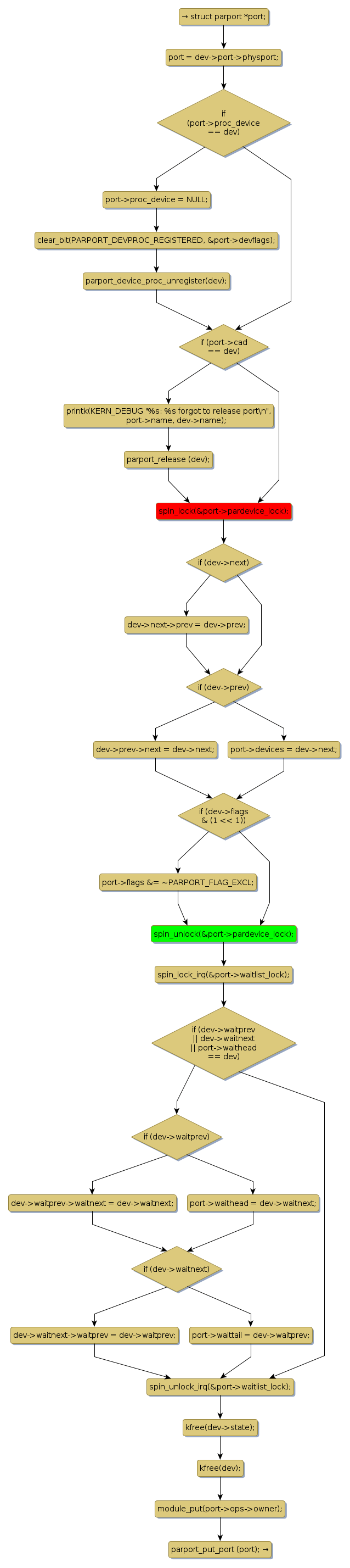
Instance Verification Kit (IVK)
spin lock @ [19898+33+/linux-3.19-rc1/drivers/parport/share.c]
Instance Signature: pardevice_lock
|
The Matching Pair Graph:
|
|
Function Name
|
Control Flow Graph (CFG)
|
Events Flow Graph (EFG)
|
Source Correspondence
|
|
parport_unregister_device
|
|
|
[19360+25+/linux-3.19-rc1/drivers/parport/share.c]
|